刑法おすすめ問題集(amazonリンク) 注)上記以外でも、できる限り最新の司法試験又は予備試験の過去問(最重要) かつ、解説が簡潔(知識の確認・補充目的なので)であれば他の問題集でも問題なし。
📝講義の重要ポイント
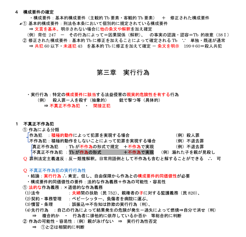
- 基本論点:不真正不作為犯とは?
- 重要用語:実行行為、作為犯、不作為犯、真正不作為、不真正不作為
- 重要要点:構成要件が作為の形式かつ不作為で実現
第6講刑法テキスト
刑法おすすめ問題集(amazonリンク) 注)上記以外でも、できる限り最新の司法試験又は予備試験の過去問(最重要) かつ、解説が簡潔(知識の確認・補充目的なので)であれば他の問題集でも問題なし。