憲法おすすめ問題集(amazonリンク) 注)上記以外でも、できる限り最新の司法試験又は予備試験の過去問(最重要) かつ、解説が簡潔(知識の確認・補充目的なので)であれば他の問題集でも問題なし。
📝講義の重要ポイント
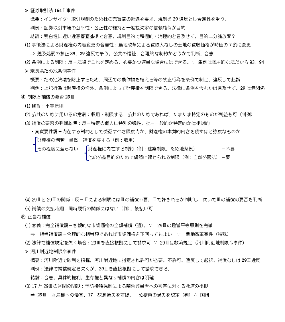
- 基本論点:正当な補償とは?
- 重要用語:証券取引法事件、ため池条例事件、河川附近地制限令事件
- 重要要点:完全補償説、29条三項を根拠に直接請求可
第24講憲法テキスト
憲法おすすめ問題集(amazonリンク) 注)上記以外でも、できる限り最新の司法試験又は予備試験の過去問(最重要) かつ、解説が簡潔(知識の確認・補充目的なので)であれば他の問題集でも問題なし。