憲法おすすめ問題集(amazonリンク) 注)上記以外でも、できる限り最新の司法試験又は予備試験の過去問(最重要) かつ、解説が簡潔(知識の確認・補充目的なので)であれば他の問題集でも問題なし。
📝講義の重要ポイント
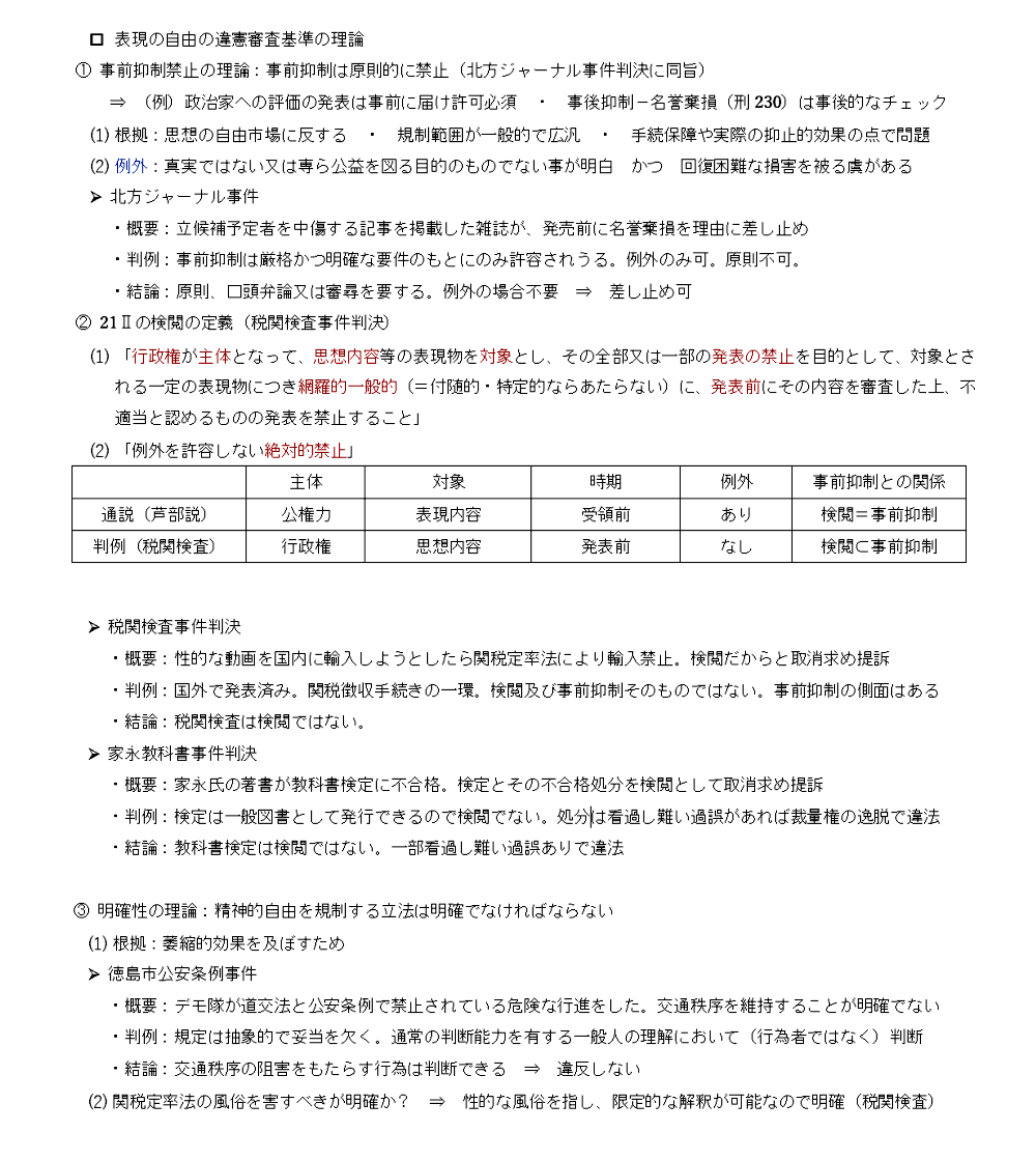
- 基本論点:表現の自由の違憲審査基準
- 重要用語:税関検査事件、家永教科書事件判決、徳島市公安条例事件
- 重要要点:事前抑制禁止の理論、明確性の理論
第20講憲法テキスト
憲法おすすめ問題集(amazonリンク) 注)上記以外でも、できる限り最新の司法試験又は予備試験の過去問(最重要) かつ、解説が簡潔(知識の確認・補充目的なので)であれば他の問題集でも問題なし。