憲法おすすめ問題集(amazonリンク) 注)上記以外でも、できる限り最新の司法試験又は予備試験の過去問(最重要) かつ、解説が簡潔(知識の確認・補充目的なので)であれば他の問題集でも問題なし。
📝講義の重要ポイント
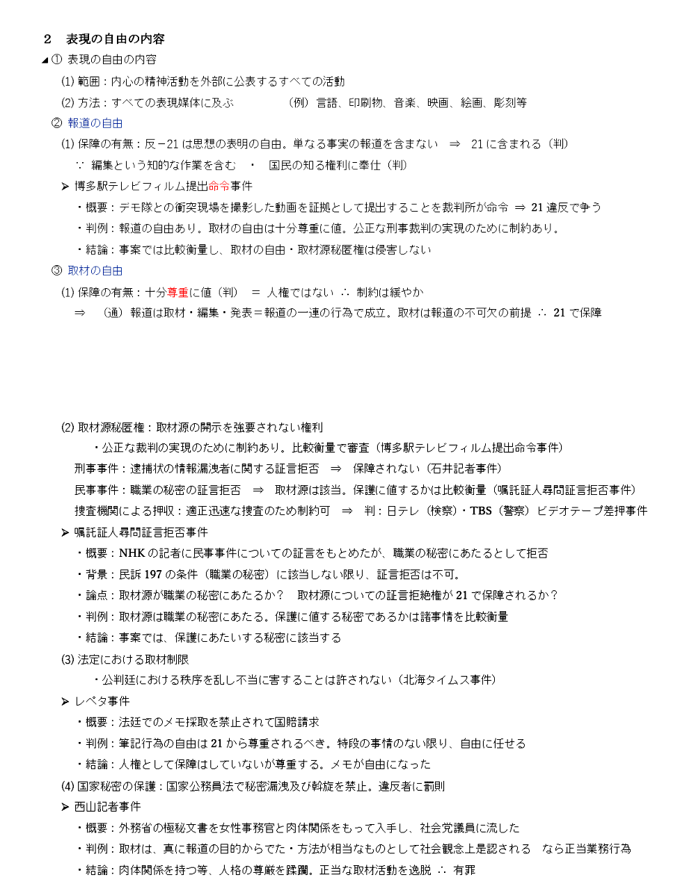
- 基本論点:表現の自由の内容とは?
- 重要用語:博多駅テレビフィルム提出命令事件、レペタ事件、西山記者事件
- 重要要点:報道の自由、取材の自由:十分尊重に値
第17講憲法テキスト
憲法おすすめ問題集(amazonリンク) 注)上記以外でも、できる限り最新の司法試験又は予備試験の過去問(最重要) かつ、解説が簡潔(知識の確認・補充目的なので)であれば他の問題集でも問題なし。